职教网banner图
中华人民共和国第二届职业技能大赛展示交流项目

各省、自治区、直辖市及新疆生产建设兵团人力资源社会保障厅(局),国务院有关部门、有关行业组织人事劳动保障工作机构:


根据《关于举办中华人民共和国第二届职业技能大赛的通知》(人社部函〔2023〕6号)有关要求,做好赛事同期举办技能展示交流活动,现就有关事项通知如下:


 一、活动目的

大力宣传党和国家对技能人才工作的关心和支持,展示技能人才队伍建设成果,围绕“技能成才、技能报国”主题,交流推广职业能力建设经验,全面提升新时代技能人才工作和职业技能竞赛品牌的社会影响力。大力弘扬劳模精神、劳动精神、工匠精神,营造尊重劳动、尊重知识、尊重人才、尊重创造的良好社会氛围,促进政府、企业、院校间的交流与合作。


二、活动安排

(一)活动时间:2023年9月16-18日。


(二)活动地点:国家会展中心(天津)。


(三)展示内容:

1.各省(区、市)和新疆生产建设兵团技能人才队伍建设工作历程和成果、技能人才创新创业成果、职业技能竞赛成果。


2.各地技工院校发展历程和特色,教材、课程和师资建设成果,技工教育与乡村振兴、技工教育与“一带一路”国际合作等项目成果。


3.有关参赛行业部门的技能人才队伍建设工作成果,展示代表先进科技水平和制造工艺的高新技术和产品。


4.具有地方或行业特色的传统技能技艺、绝技绝活等。


三、工作要求

(一)请各地和有关行业部门高度重视,认真组织做好参展项目推荐工作,动员技工院校、社会团体、企业和能工巧匠等积极参与,充分展现本地区、本行业技能人才工作成果和特色技能技艺。


(二)各参展单位在项目遴选过程中应做好安全隐患排查工作,所推荐展示项目不涉及明火、生烟等操作内容和易燃、易爆等危险物品。为提升展示交流效果,各参展单位可视情况设置群众参与性互动体验环节,鼓励通过门户网站和有关合作媒体,开展直播或录播。


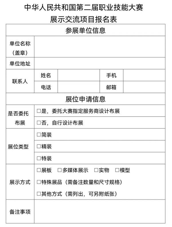
(三)请于2023年5月26日(周五)前,将《中华人民共和国第二届职业技能大赛展示交流项目报名表》(见附件)报送第二届全国技能大赛执委会展示交流工作部。赞助企业参展有关情况可咨询第二届全国技能大赛执委会市场化运作(赞助)工作部。


四、有关事项

(一)第二届全国技能大赛组委会免费为每个参展单位提供展示场地,面积在100-120平方米之间。各参展单位可自行设计布展或委托大赛指定服务商提供服务,费用由参展单位承担。工作人员由参展单位选派,并纳入所在地区和行业参赛代表团统一管理。

(二)根据项目报名情况,第二届全国技能大赛组委会将会同执委会统筹布展工作安排,并于7月上旬向各参展单位发出展位确认函。有关报送展示文案、展位方案、参展人员信息,以及组织进场施工布展等具体事宜将另行通知。


五、联系方式

(一)组委会活动指导组

联系人:程慧燕、董秀珍、谭垚


电  话:(010)84201663  84202665


(二)执委会展示交流工作部

联系人:李宗悦、姜勇、王昕瑜、李政霖


电  话:(022)88711813  15802252688


传  真:(022)88711813


邮  箱:qgjndsgzzb@tj.gov.cn


(三)执委会市场化运作(赞助)工作部


联系人:苏晨


电  话:(022)88711839


传  真:(022)88711851


邮  箱:qgjndszzzs1@yeah.net


附件

微信图片_20230404135856


中华人民共和国第二届职业技能大赛组委会秘书处

(人力资源社会保障部职业能力建设司代章)

2023年3月28日

来源:技能中国

声明:所转载的文章均出于传递更多信息之目的,如涉及来源标注错误、侵权等问题,请留言,我们将及时更正、删除。

2023-04-04 14:34综合资讯
网友评论
文明上网 客观留言 严禁造谣