职教网banner图
2022年河北省普通高职单招考试八类(文化艺术等所涉及专业)联考工作实施方案
(楼主)创元教育单招培训

2022-02-24 09:21:56

根据《河北省普通高校考试招生制度改革实施方案》(冀政发〔2019〕2号)、河北省教育厅《关于做好2022年普通高等职业教育单独考试招生工作的通知》(冀教学〔2022〕19号)文件精神和河北省教育考试院《关于做好2022年普通高等职业教育单独考试及录取有关工作的通知》(冀教考普〔2021〕45号)具体要求,结合《2022年河北省高职单招报考须知》,特制定本方案。


一、指导思想

贯彻落实教育部、河北省教育厅文件精神和河北省教育考试院工作要求,以组织联考单招工作为契机,探索“分类考试、综合评价、多元录取”多元化选拔方式;坚持“机会公平、程序公开、结果公正”原则,以培养“全面发展的人”为核心,推进素质教育;尊重选才规律,突出对文化艺术等所涉及专业的科学评价,选拔综合素质高、专业潜质好的专门人才;加强联防联控,确保考生和工作人员健康安全。


二、组织机构及职责

2022年联考单招考试八类(文化艺术等所涉及专业)实行院校联合考试招生,经全体单招院校推选,报考、命题、制卷、组考、评卷、成绩和录取等相关工作由河北艺术职业学院牵头负责,相关院校共同参与实施,考试成绩供本考试类所有单招院校录取使用。


(一)成立领导小组及办公室

成立2022年河北省普通高职单招考试八类(文化艺术等所涉及专业)联考单招工作领导小组暨疫情防控工作领导小组,负责全面领导、部署和实施联考涉及的各项工作及疫情防控工作。由牵头院校和使用联合组考成绩的相关院校领导构成,全面负责研究、部署本类单独考试的各项工作。

组  长:河北艺术职业学院党委书记、院长

副组长:使用联合组考成绩的相关院校领导

成  员:使用联合组考成绩的相关院校领导、招生就业处中层领导等


(二)办公室及各工作组职责

考试八类(文化艺术等所涉及专业)联考单招工作领导小组暨疫情防控工作领导小组下设办公室,办公室设在河北艺术职业学院,负责考试相关各项工作的组织和实施。办公室下设各工作组,职责如下:

1.综合协调组。按工作需要细分为协调组和防控组,主要职责:负责单招联考期间所有工作总协调;负责咨询、宣传、督导、缴费、财务等工作;负责疫情防控工作的组织协调,落实疫情防控工作方案,对出现疫情等紧急情况的处置。

2.纪检监督组。主要职责:负责对单招联考各环节工作进行监督检查,受理涉及违反招生政策、规定与纪律问题的投诉和举报,查处违纪违法行为和追究责任。

3.综合考试组。按工作需要细分为考务组、命题组、阅卷组,主要职责:负责组织协调考务工作、考场编排、考务用品准备、监考培训和组织;负责命题组织、试题命制、评分标准和标准答案制定;负责试卷评阅等工作。

4.数据和录取组。主要职责:负责报考数据整理、考试成绩整理报送等;负责录取组织、录取信息备案等。

5.安全保障组。主要职责:负责考试期间的物资、车辆、生活保障及其他工作保障;负责试卷转递、保管、安全保卫工作;负责秩序维护、体温监测等工作。


三、招生对象及报考条件

(一)招生对象

已通过2022年河北省普通高校招生报名,且符合所报考院校招生条件的考生(含对口考生)。


(二)报考条件

考生思想政治品德和身体健康状况均符合教育部《普通高等学校招生工作规定》。根据《普通高等学校招生体检工作指导意见》,考生应慎重确定报考专业,不符合招生规定的,报考学校可做出“不予录取”或“学校有关专业不予录取”或“学校有关专业不宜就读”等决定。


四、报考办法、缴费及准考证打印

(一)网上报考,选择考试类别

高职单招报考时间为2022年3月8日9时至3月11日17时(全省统一时间)。考生(含免试考生)登录“河北省高职单招服务平台”进行网上报考和选择考试类。高考报名时考试类型选择“统考”的考生,可报考统考计划任一考试类,但不可报考对口计划。高考报名时考试类型选择“对口”的考生,可报考对口计划也可报考统考计划,如报考对口计划,只能选择高考报名时本人所选的对口专业类;如报考统考计划中的任一考试类,则须与该类考生一起参加考试、录取。考试类选定后,不得更改。报考结束后不再安排补报。


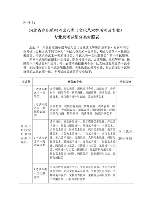
特别提醒:选择考试类别“考试八类(文化艺术等所涉及专业)”,同时在缴费页面选择细分类。选择考试八类的细分类(详见附件1)

分别为:H考试八类艺术-音乐类、U考试八类艺术-舞蹈及表演类、V考试八类艺术-美术设计类、W考试八类-文化服务类。


(二)网上缴费

考生缴费时间与网上报考时间相同,考生报考时需准确填写本人录取通知书邮寄地址,选择考试类,并向相应考试类牵头院校缴纳考试费,收费标准按照《河北省发展和改革委员会 河北省财政厅关于制定河北省普通高考报名考试费标准的通知》(冀发改公价〔2020〕1851号)执行,文化素质和职业技能测试(职业适应性测试)考试费标准为每人每科40元。缴费完成后,无法修改考试细分类。未按规定缴费的考生视为自动放弃高职单招考试资格,缴费成功但不参加考试的不予退费。

网上缴费时,参加了当年全省艺术统考的考生需慎重勾选是否使用艺术统考成绩折算。艺术统考成绩类型与考生报考专业所在的单招考试八类考试细分类要求一致方能使用。参加省音乐类、舞蹈类、美术类专业统考考生的成绩仅可用于相应的“艺术-音乐类”“艺术-舞蹈及表演类”和“艺术-美术设计类”单招考试。成绩类型不一致的勾选、未勾选是否使用省级艺术统考成绩折算和报考“W考试八类-文化服务类”的考生,均须参加职业适应性测试,未按规定要求参加考试的成绩计零分。


(三)打印准考证

2022年4月6日9时至4月10日17时,缴费成功的考生登录“单招平台”下载准考证。考生须核对考试相关信息,认真阅读注意事项,确认无误后打印准考证。如准考证显示信息与考生情况不一致或有误,及时联系牵头院校咨询后打印准考证。


五、命题、考试与评卷

(一)命题

由牵头院校组织专家按照《河北省国家教育考试考务安全保密工作实施细则(试行)》要求,采取入闱封闭命题的形式,同时命制多套试题,由纪检组随机抽取试卷,并实施印刷、运输、保密等工作。


(二)考试

1.考试时间

2.考试地点

具体考试地点详见准考证,2022年4月1日在河北艺术职业学院招生信息网(http://www.hebart.com/zsw/)公布考试地点。


3.疫情防控考生须知

(1)考前14天及考试期间,考生无必要不离开河北省,做好自我防护,不聚集,不去人员密集场所。尚在外地的考生应至少提前14天返回河北省内,并按当地疫情防控要求完成风险排查,进行自我管理,以免影响考试。

(2)所有考生需提前申请“河北健康码”和“通信大数据行程卡”,从考前14天起在健康码每日连续打卡,保持健康码、行程卡为绿码。为防止网络拥堵导致入场时无法正常出示,建议提前将考前一日内“河北健康码”(含“通信大数据行程卡”)页面进行彩色打印。

(3)考前28天内有国(境)外旅居史;考前21天内有国内中高风险地区旅居史;考前21天内与新冠肺炎确诊病例、疑似病例、无症状感染者及上述3类人员密接和次密接有密切接触史;考前14天内有中高风险区所在县(市、区)和出现阳性感染者的县(市、区)旅居史的考生,须立即向联考办公室报备,由卫健、疾控部门综合研判后,确定能否正常参加考试。

(4)提前规划赴考时间和路线。尽量避免乘坐公共交通工具。如需乘坐公共交通工具,应做好防护,与周围乘客保持安全距离。

(5)考生每次进入考点时,需出示考前一日内彩色打印“河北健康码”(含“通信大数据行程卡”)、本人签字的《2022年河北省高职单招考试考生身体健康状况承诺书》(附件2)、有效居民身份证、准考证、本人7日内和48小时内两次核酸检测阴性证明(7日内和48小时内核酸检测计算时间截止至首场考试开考前,两次核酸检测采样需至少间隔24小时,检测证明3种形式均有效,样例见附件3)等5项材料。

(6)考生提供的彩色打印版“河北健康码”(含“通信大数据行程卡”)、《2022年河北省高职单招考试考生身体健康状况承诺书》、《核酸检测阴性证明》进入考场时需向监考教师提交,原件或复印件均可,请提前准备充足。

(7)考试当日考生应至少提前60分钟到达考点,按考点安排有序接受体温测量。体温测量低于37.3℃方可进入考点,连续两次超过(含)37.3℃的,应听从现场工作人员安排。

(8)考生进入考点后,注意保持社交距离,不扎堆、不驻留,有序进入考场参加考试。

(9)考生需全程佩戴口罩参加考试(包括进出考点、考场),工作人员进行身份核查时,须取下口罩主动配合检查。

(10)考试过程中,考生出现发热、干咳、乏力、鼻塞、流涕、咽痛、嗅(味)觉减退、腹泻等不适症状,应立即向考点工作人员报告,听从工作人员的安排。

(11)考试结束后,按工作人员指令有序离场,保持人员间距,不在考点内滞留。

(12)考生对所提供身体健康证明材料的真实性负责,自愿承担因不实行为带来的相关责任并接受相应处理。

(13)凡隐瞒或谎报旅居史、接触史、健康状况等疫情防控重点信息,不配合工作人员进行防疫检测、询问、排查、送诊等造成严重后果的,按照疫情防控相关法律法规追究责任。

(14)根据疫情防控形势及有关政策要求,如上述内容发生变化将另行公告。请考生在考前(尤其是考前7天)随时关注“单招平台”或河北艺术职业学院招生网。


4.考试内容

考试内容分文化素质考试和职业技能测试两部分。

(1)文化素质考试

文化素质考试科目为:语文、数学两科。每科150分,满分300分,以笔试方式进行。

高考报名时,考试类型选择“统考”的考生,文化成绩使用普通高中学业水平合格性考试(以下简称学考)中语文、数学科目的成绩折算替代。没有学考成绩的考生,须参加文化考试,如未参加,则文化考试成绩为零。学考成绩不全的考生,可参加文化考试,也可使用现有学考成绩直接折算替代(所缺科目成绩为零)。学考成绩不全的考生须在报考阶段在报名系统中作出明确选择,未作选择的默认为参加考试,将安排考场。学考等级折合成绩如下:A-130分,B-110分,C-90分,D-70分,E-50分。

高考报名时考试类型选择“对口”的考生,均须参加文化素质考试。如不参加,文化素质考试成绩为零。


(2)职业技能测试

职业技能测试分为专业基础考试和职业适应性测试两部分,满分450分。其中专业基础考试科目为“历史”,满分100分。具有“历史”科目学考合格性考试成绩的考生,使用该科目学考成绩折算替代。没有“历史”科目学考成绩的考生,须参加专业基础考试,如未参加,则专业基础考试部分成绩为零。学考等级折合成绩如下:A-90分,B-75分,C-60分,D-45分,E-30分。

省艺术统考成绩折算方法:音乐类、舞蹈类(满分200分)统考成绩×1.75,美术类(满分300分)统考成绩×1.17。没有或不选择使用或有2022年“艺术统考成绩”但与细分类专业要求不一致的考生,须参加学院组织的职业适应性测试,测试内容如下:

H艺术-音乐类:音乐素质(听音模唱、节奏测试),满分100分;演唱(演奏)音乐作品一首(测试时间不超过3分钟,除钢琴外其他乐器及伴奏自备),满分250分;

U艺术-舞蹈及表演类:专业素质(基本功测试),满分100分;表演剧目一部(采用单独表演形式,测试时间不超过3分钟,自带表演道具、伴奏等),满分250分;

V艺术-美术设计类:色彩,满分200分;素描,满分150分。考生须自带画具:彩笔(彩铅、水彩笔、油画棒、马克笔等任选其一)、素描铅笔、橡皮等。考试用纸为8K美术用纸,考场统一提供。因不带画具造成无法参加考试的,该科目成绩计零分;

W文化服务类:笔试。文化公共基础知识,满分100分;文化基本能力,满分250分。

(3)缺考处理:缺考考生缺考科目按“0”分处理。缺考考生能否被录取请咨询招生院校或查看招生院校单招简章。


5.缺考处理

缺考考生缺考科目按0分处理。缺考考生能否被录取以招生院校公布的招生简章为准。


6.违规处理

牵头院校负责考试中违规行为的认定和处理工作。严格按照《国家教育考试违规处理办法》(33号令)对作弊考生进行处理,作弊处理有关材料(加盖本校公章)报省教育考试院。如发生考场管理混乱、有组织作弊等重大违纪舞弊行为,除依法依规严肃处理相关责任人外,涉嫌触犯刑法等法律法规的,由司法机关依法追究其法律责任。


(三)评卷

评卷组成员由组考院校选择政治可靠、责任心强、业务水平高的教师组成,根据科学制定的评判标准实施网上阅卷,确保评阅工作的公平、公正。


(四)成绩公布与复核

2022年4月14日9时,考生可登录“单招平台”查询考试成绩。如对成绩有异议,请考生本人携带身份证、准考证于4月14日12时前向河北艺术职业学院招生就业指导处提出书面申请。


六、志愿填报

考生须在规定时间内登录“单招平台”,点击“志愿填报”按钮,按报考时选择的考试类填报志愿,不得跨考试类(含考试八类各细分类)填报。高职单招实行平行志愿填报方式,设一志愿和二志愿,二志愿采取公布缺额、征集志愿方式进行。一志愿未录取的考生届时可登录“单招平台”查询缺额计划,按规定填报志愿。

考生每次填报志愿可在同一考试类中选报5所院校,每所院校最多填报6个专业。

一志愿填报时间为:2022年4月15日9时至17日17时。

二志愿填报时间为:2022年4月21日14时至22日12时。

考生应认真阅读我省《2022年高职单招报考须知》、各考试类考试实施方案以及各单招院校的招生简章,按照规定和要求填报志愿。


七、投档录取

高职单招录取工作通过“单招平台”进行,实行平行志愿投档。平行志愿投档按照总分从高到低依次投档,考生总分相同情况下,按如下规则进行投档:报考考试八类计划的考生,按职业技能考试成绩由高到低进行排序,若职业技能考试成绩相同则依次比较语文、数学、专业基础(历史)、职业适应性测试单科成绩由高到低进行排序。如果所有单科成绩均相同,则全部投档,由招生院校根据本校的招生简章规定录取。


符合条件的技能拔尖人才在高职单招一志愿投档前完成录取,不再参加后期的单招录取。

一志愿录取结果查询开始时间:2022年4月21日14时。

二志愿录取结果查询开始时间:2022年4月24日9时。

各单招院校应及时向考生发放由校长签发的《录取通知书》。已被高职单招录取的考生,不再参加普通高校招生统一考试(含普通高中学业水平选择性考试)和对口招生考试及录取。


八、技能拔尖人才免试资格和考试合理便利申请

对于获得由教育部主办或联办的全国职业院校技能大赛三等奖及以上奖项,或由省级教育行政部门主办或联办的省级职业院校技术大赛一等奖的中等职业学校应届毕业生,和具有高级工或技师资格(或相当职业资格)、获得县级劳动模范先进个人称号的在职在岗中等职业学校毕业生,可由高职单招院校在相同或相近专业免试录取。符合以上条件的考生须按规定时间登录“单招平台”进行网上报考,并向招生院校申请免试,考生资格审查工作由各招生院校负责。各院校要严格执行公示制度,于4月10日前将拟确定免试录取的考生相关信息上传至“单招平台”。

对在2022年高考报名时已申请合理便利并审核通过的残疾考生,可在3月28日至3月30日,向联考办公室提出合理便利申请。


九、牵头院校联系方式

牵头院校:河北艺术职业学院

地 址:河北省石家庄市长安区青园街149号

邮政编码:050011

办公电话:0311-86665001 86663618

传 真:0311-86665032

举报电话:0311-86041315

在线咨询QQ:2869308304


附件:

1.河北省高职单招考试八类(文化艺术等所涉及专业)专业及考试细分类对照表

河北省高职单招考试八类(文化艺术等所涉及专业)专业及考试细分类对照表_01

2.2022年河北省高职单招考试考生身体健康状况承诺书

2022年河北省高职单招考试考生身体健康状况承诺书_01

3.核酸检测证明样例及说明

核酸检测证明样例及说明_01_看图王
回复贴子
职教网banner图